91porn
主页
加入收藏
English
91porn
91porn概况
91porn简介
机构设置
领导团队
专业委员会
组织架构
党建工作
组织机构
工作动态
理论学习
师资队伍
队伍概况
教师名录
人才培养
本科生培养
研究生培养
越杰计划
力学实验班
强基计划(工程力学)
科学研究
科研动态
科研项目
学生风采
学生新闻
学生团体
赛事信息
奖学金信息
团委动态
工会家园
工会简介
工会动态
航天校友
校友活动
杰出校友
人才招聘
招生工作
办事指南
博士后进出站流程
实验室资产管理事务
外事
采购招标
综合
资料下载
本科生资料
研究生资料
教工资料
外事资料
科研资料
综合事务
博士后资料
91porn
91porn新闻
91porn公告
学术讲座
科研动态
91porn概况
91porn简介
机构设置
领导团队
专业委员会
组织架构
党建工作
组织机构
工作动态
理论学习
师资队伍
队伍概况
教师名录
人才培养
本科生培养
研究生培养
越杰计划
力学实验班
强基计划(工程力学)
科学研究
科研动态
科研项目
学生风采
学生新闻
学生团体
赛事信息
奖学金信息
团委动态
工会家园
工会简介
工会动态
航天校友
校友活动
杰出校友
人才招聘
招生工作
办事指南
博士后进出站流程
实验室资产管理事务
外事
采购招标
综合
资料下载
本科生资料
研究生资料
教工资料
外事资料
科研资料
综合事务
博士后资料
资料下载
当前位置:
91porn
>
资料下载
>
外事资料
>
正文
本科生资料
研究生资料
教工资料
外事资料
科研资料
综合事务
博士后资料
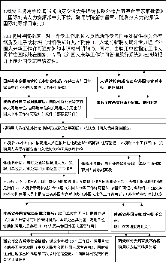
91porn 新聘长期外籍教师手续办理流程(2017.5.12更新)
编辑:王亚莉
浏览数:
发布时间:2017-05-19
附件【
入境后新聘长期外专办理《外国人来华工作许可证》、居留许可证材料明细.doc
】已下载
次
附件【
入境前新聘长期外专办理《外国人来华工作许可通知》的申请材料明细.doc
】已下载
次
地址:陕西省西安市碑林区咸宁西路28号 邮编:710049
版权所有:91porn-91porn成人视频导航
设计与制作:91porn 网络信息中心